
尊敬的参会代表:
欢迎您参加“人工+智能时代下的临床试验信息化建设实践探索暨第三届大湾区临床试验数智化发展会议”,会议期间,我们将竭诚为您服务。现将此次活动的有关须知说明如下:
时间、地点







(一)签到时间:
2026年3月21日(周六)7:00-8:00;
2026年3月22日(周日)8:00-9:00;
(二)签到地点:中山大学附属第一(南沙)医院国际会议中心4楼国际会议厅(详见附件);
(三)会议时间:2026年3月21日(周六)8:00-18:00,3月22日(周日)9:00-12:00;
(四)会议地点:中山大学附属第一(南沙)医院国际会议中心(广东省广州市南沙区横顺二路8号)。
2026年3月21日:
主会场:4楼国际会议厅;
分会场一:4楼国际会议厅;
分会场二:3楼学术会议室1、2。
2026年3月22日:
分会场一:4楼国际会议厅
分会场二:3楼学术会议室3、4。
(五)温馨提示:
1. 签到方式:场内外均设有签到二维码。
(1) 3月20日已领取胸牌的代表,在3月21-22日凭胸牌进入会场,在场内扫描签到二维码完成签到;
(2) 未领取胸牌的代表,请在场外签到处签到,并领取胸牌。
2. 须完成3月21日会议签到且考试合格,方能发放“药物临床试验法规与技能培训证书”。


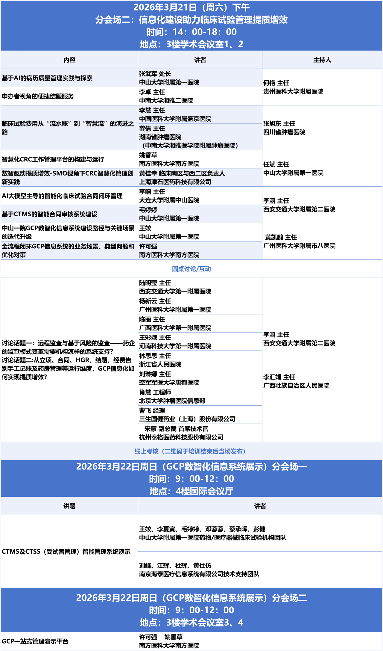
会议议程



出行指南
(一)自驾


导航至中山大学附属第一(南沙)医院南门,根据(附件2:南门(后门)停车及下车后到国际会议中心指引)可进入院区停车场,如需免费停车,请于3月19日17:00前扫描以下二维码填写车辆信息,以便统一报保卫处备案。未提前登记者,可在到达南门后与保安沟通为参会人员后免费停车。

2026年3月20日-3月22日培训停车需求表


(二)公共交通


18号线横沥地铁站A口,出地铁后在“地铁横沥站”公交站乘坐南沙20路、南沙13路、南39路、南55路等至“中山大学附属第一(南沙)医院站”下车(详见附件3:北门(前门)行走路线指引-仅供步行进入会场)。


(三)打车


打车至中山大学附属第一(南沙)医院北门,穿过导诊台后方,乘坐电梯到达3楼后,找到国际会议中心指示牌,穿过工作人员通道后,即可见国际会议中心。


(三)高铁站 / 机场


1. 南沙北站:距离17公里,打车预计用时30分钟。
2. 广州南站:距离50公里左右,打车预计用时50分钟。
3.广州东站:距离60公里,打车预计用时1小时。
4.广州站:距离66公里,打车预计用时1小时5分钟。
5.广州白云站:距离80公里,打车预计用时1小时20分钟。
6.广州白云机场:距离90公里,打车预计用时1小时30分钟。
7.深圳宝安机场:距离60公里,打车预计用时1小时。


住宿指引
本次会议食宿自理。有住宿需求的参会代表可以参考下方信息预订周边酒店,先到先得。
周边酒店信息:


1.全季酒店(广州南沙横沥IFC店):距离会场4公里,驾车约10分钟。联系人:曾经理,13928723315(微信同号)。
2.全季酒店(广州南沙环宇城店):距离会场6公里,驾车约11分钟。联系人:马经理,18824113741(微信同号)。
3.广州南沙环宇城亚朵酒店:距离会场6公里,驾车约11分钟。联系人:陈经理,18320419467(微信同号)
4.广州南沙温美顿艺术酒店:距离会场6公里,驾车约11分钟。联系人:刘经理,18926116316(微信同号)


用餐指引
本次会议食宿自理,为方便参会代表解决用餐,现将相关就餐安排及注意事项告知如下:
(一)院内就餐指引:


1. 就餐地点
(1)行政食堂:可容纳150人。可从国际会议中心三楼走廊按指引至行政食堂就餐;
(2)住院部食堂:可容纳150人。食堂位于住院部5楼,会场步行5分钟,请根据指引前往住院部食堂就餐(详见5 医院食堂指引)。
(3)3楼学术会议室1、2可容纳少数人员就餐,请维护好会场清洁。
2.购餐指引
行政食堂提供盒饭可前往购买,数量有限,先到先得。亦可到住院部食堂进行自选菜式。


(二)外卖就餐指引


外卖只允许送至医院南门,收货地址为:中山大学附属第一(南沙)医院(南门)。



(三)院内就餐区域及会场规定


因参会人数过多,请务必注意会场卫生,根据会场工作人员指引前往行政食堂、住院部食堂、会议楼外面的空地就餐。四楼国际厅禁吃食,禁止将盒饭、饮料、有气味及难清理的食品等带进会场。


(四)周边餐厅推荐


白沙驿、钧泰轩、齐物院子、大渔院子·园林餐厅·南沙味道等,附近有万达商场、环宇城商圈、CoCoPark 商圈,根据个人喜好自行前往就餐。


(五)周边可走动的地点


南沙游艇会/百万葵园/南沙水鸟世界/南沙湿地公园/十九涌渔人码头/黄鲁山公园/南沙天后宫/蒲州花园/蕉河/等。


会议注意事项


(一)特别说明:因上午主会场(4楼国际会议厅)可容纳约400人,座位数量有限,若现场参会人数超出承载量,会务组将根据实际情况安排部分参会人员至3楼学术会议室 1、2,通过直播视频同步观看主会场实况,我们会全力保障视听效果与会议体验,由此给您带来的不便,敬请谅解与支持;
(二)本次会议重要,如报名后无法出席,请提前3个工作日告知会务组;
(三)请根据会议时间合理安排出行计划,至少提前十五分钟到达会场签到,遵守会议时间,不迟到、不早退;
(四)会务联系人:张老师 15113708462,何老师 15915935323
(五)如现场遇紧急情况,可拨打警务室电话:020-89998102。
(六)证书下载:预计于会后两周发放“药物临床试验法规与技能培训证书”电子版证书,以下为获取证书方式:
1.请考试合格者点击中国药理学会药物临床试验专委会官网链接:www.chinadctc.org.cn
2.进入页面后,点击菜单栏“教育培训”,选择“证书查询”。
3.输入个人信息,下载电子证书。


附件


附件:3月20日参会指引附件.docx



