学会服务

【第二轮通知】3月20日 学会医疗器械临床试验专委会学术总结会暨培训班

发布时间:2026/02/25 发布人:广东省医疗器械管理学会

各相关单位:

为深化广东省医疗器械临床试验领域的学术交流,促进“监-研-产-医”协同发展,全面提升临床试验质量管理与技术创新能力,进一步推动医疗器械临床试验规范化、科学化与高质量发展,由广东省医疗器械管理学会主办、广东省医疗器械管理学会医疗器械临床试验专业委员会承办的“广东省医疗器械管理学会医疗器械临床试验专委会学术总结会暨培训班”定于2026年3月在广州市举办现将事项通知如下:



01

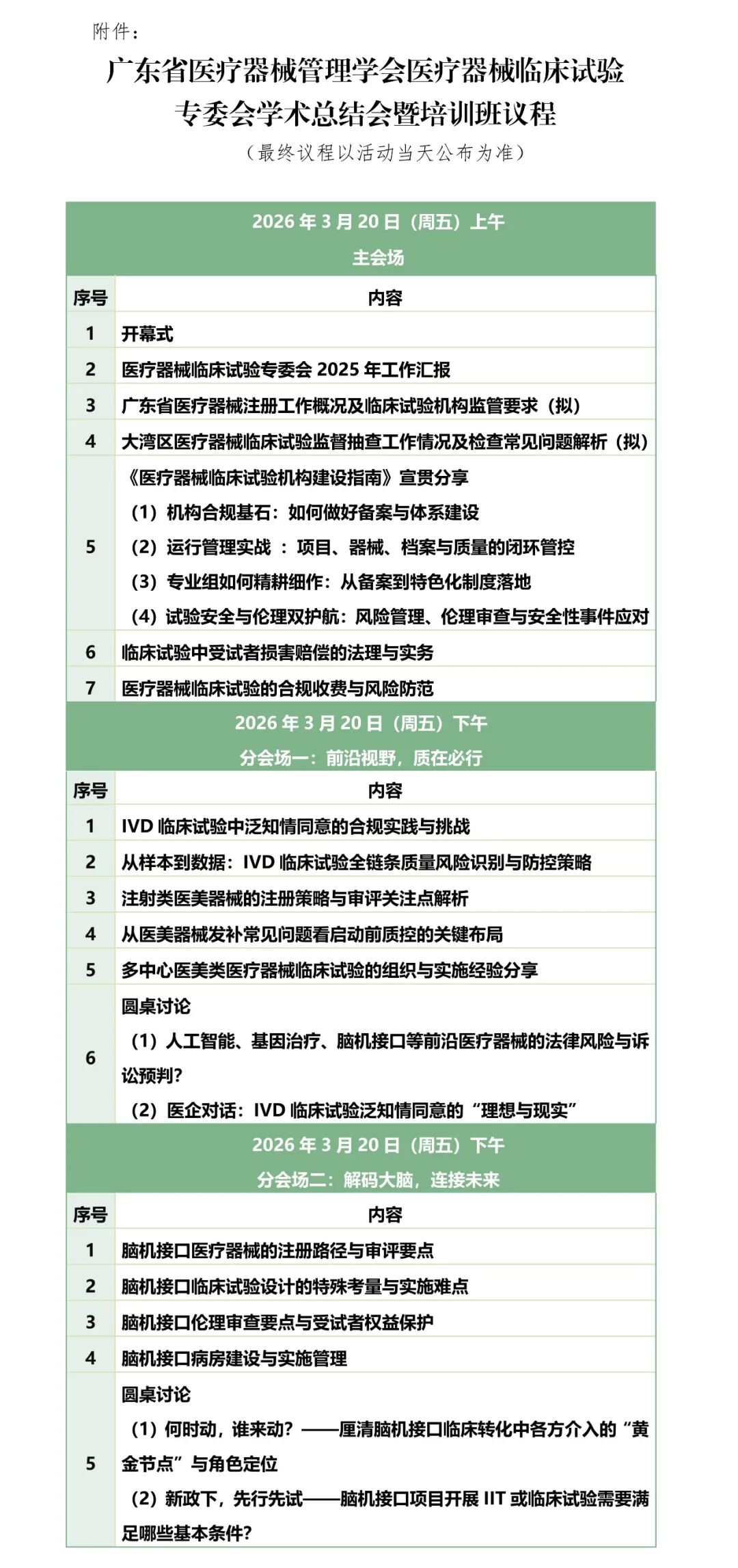
培训时间、地点

1

 时间 

2026年3月20日(周五)8:30-18:00

2

 地点

中山大学附属第一医院(南沙院区)国际会议中心(广东省广州市南沙区横顺二路8号)



02

会议内容

本次会议拟围绕医疗器械临床试验的最新政策法规、前沿技术、质量管理体系,以及脑机接口、体外诊断试剂(IVD)、医疗美容产品临床试验等热点议题展开。

会议将邀请药品监督管理部门代表、知名医疗机构专家、学者、法律界人士及企业代表进行专题报告与研讨交流。


03

组织机构

主办单位:

广东省医疗器械管理学会

承办单位:

广东省医疗器械管理学会临床试验专业委员会


04

参会人员

1. 广东省医疗器械管理学会医疗器械临床试验专业委员会委员;

2. 医疗器械临床试验机构管理人员、研究者及相关人员;

3. 医疗器械生产企业、科研院所、合同研究组织(CRO)、现场管理组织(SMO)等相关单位从业人员。


05

费用、权益与缴费


1

费用标准

800元/人

2

专属权益

成功注册本次活动者,可免费参加以下同期活动:

① 2026年3月21日(周六):务实创新·共话实践——人工+智能时代下的临床试验信息化建设实践探索暨第三届大湾区临床试验数智化发展会议;

② 2026年3月22日(周日):中山大学附属第一医院和南方医科大学南方医院GCP信息化建设场景化实操演示。

温馨提示:为保障现场演示的效果与体验,拟参加人员请于报名时提前勾选确认,具体安排将另行通知。

3

 缴费方式

请各参会代表于会前将费用转账至学会银行账号,转账时请备注“临床试验培训班+开票税号”,以便开具发票。

户名:广东省医疗器械管理学会

账号:4405 0159 0043 0000 0348

开户行:中国建设银行广州高新区天河科技园支行



06

报名方式

请于2026年3月15日前扫描下方二维码进行报名。

图片


温馨提示

1. 专委会委员单位参会要求:学会医疗器械临床试验专业委员会委员单位请积极派员参会,原则上每家单位至少安排1-2名代表出席。如确有特殊情况无法满足参会要求,请由单位指定联系人扫描下方二维码填写请假信息,以便会务组统计。

图片

2. 分会场选择:下午设两个平行分会场,参会人员可根据自身研究兴趣与业务方向,选择会场参会。

3. 因会场座位有限,敬请尽早报名,额满即止。


07

住宿指引

有住宿需求的参会代表可以参考下方信息预订周边酒店,联系酒店时报“GCP专委会”即可享受协议价(房源有限,建议提早预定):

  1. 全季酒店(广州南沙横沥IFC店)

    距离会场4公里,驾车约10分钟。联系人:曾经理,13928723315(微信同号)。

  2. 全季酒店(广州南沙环宇城店)

    距离会场6公里,驾车约11分钟。联系人:马经理,18824113741(微信同号)。

  3. 广州南沙环宇城亚朵酒店

    距离会场6公里,驾车约11分钟。联系人:陈经理,18320419467(微信同号)。

  4. 广州南沙温美顿艺术酒店

    距离会场6公里,驾车约11分钟。联系人:刘经理,18926116316(微信同号)。


08

其他事项

1. 培训证书:参加2026年3月20日培训且考试合格者,将获得医疗器械临床试验法规与技能培训证书;参加2026年3月21日培训且考试合格者,将获得药物临床试验法规与技能培训证书。

2. 参会人员食宿交通自理;

3. 报名后因故无法参加,请于活动前3个工作日告知会务组。


09

联系人及联系方式

余老师 18819262247

陈老师 13760832271

何老师 15915935323


图片


附件:关于举办广东省医疗器械管理学会医疗器械临床试验专委会学术总结会暨培训班的通知(第二轮).pdf

【推荐阅读】会议通知 | 3月21-22日 人工+智能时代下的临床试验信息化建设实践探索暨第三届大湾区临床试验数智化发展会议(第二轮通知)

广东省医疗器械管理学会

2026年2月25日    



订阅

获取广东省医疗器械管理学会最新资讯

选择订阅组

立即订阅