新闻动态

国家药监局 | 最新!印发医疗器械网络销售质量管理规范现场检查指导原则

发布时间:2025/09/26 发布人:广东省医疗器械管理学会

来源:国家药品监督管理局

整理:广东省医疗器械管理学会

图片

  //  

各省、自治区、直辖市和新疆生产建设兵团药品监督管理局:

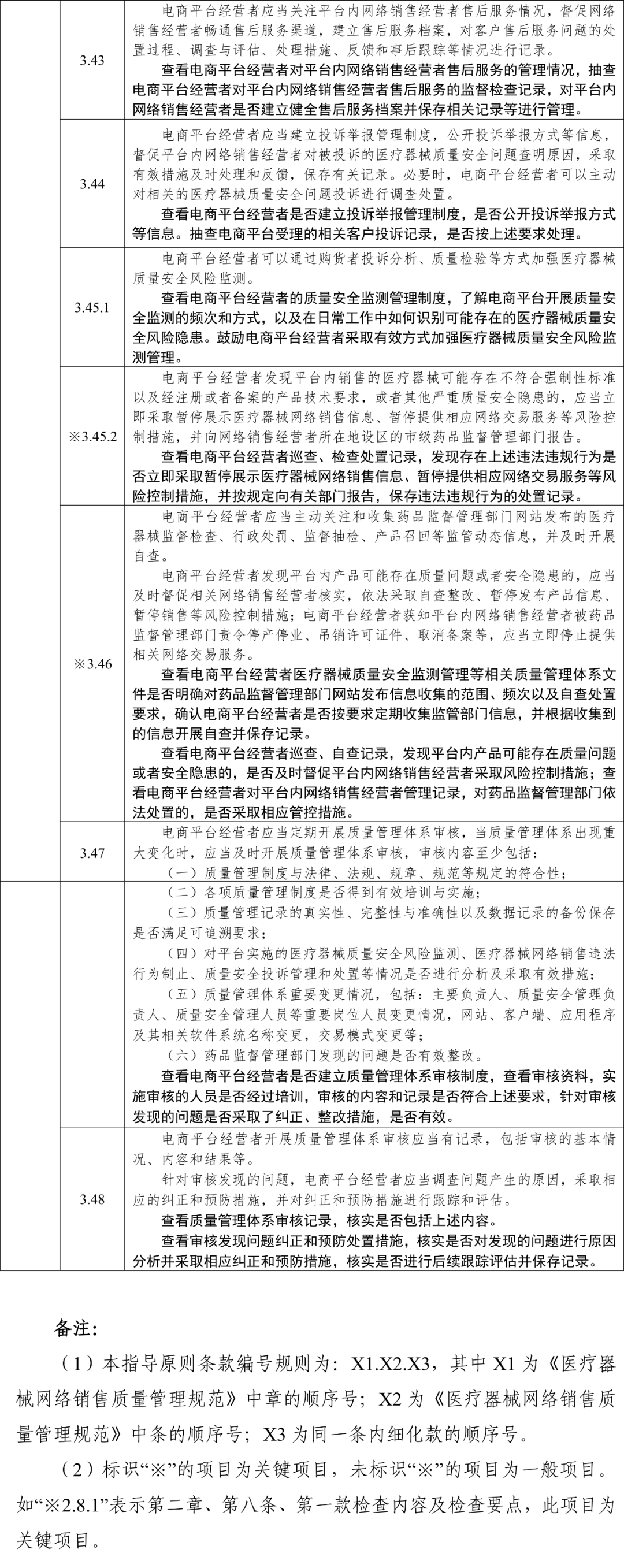
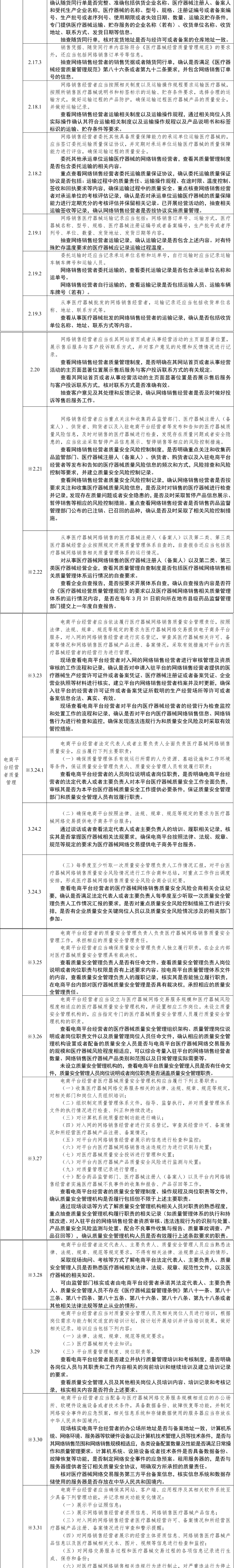
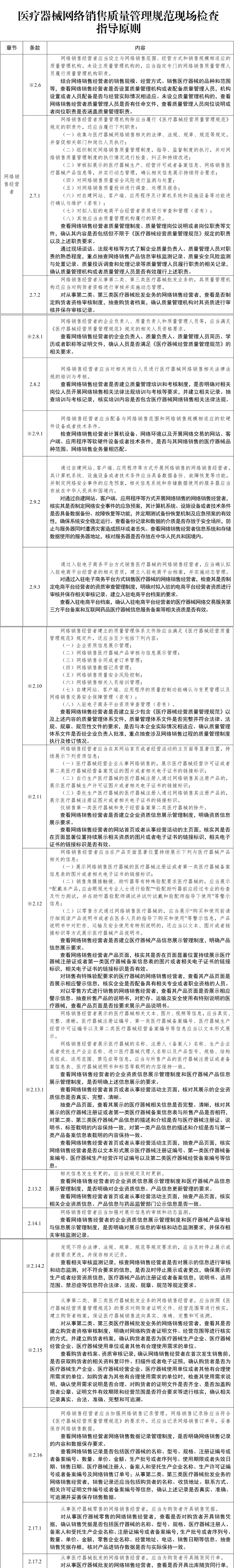
为贯彻实施《医疗器械监督管理条例》《医疗器械经营监督管理办法》《医疗器械网络销售监督管理办法》《医疗器械网络销售质量管理规范》,规范和指导医疗器械网络销售现场检查工作,国家药监局组织制定了《医疗器械网络销售质量管理规范现场检查指导原则》(以下简称《指导原则》),现予以印发。

本《指导原则》适用于负责药品监督管理的部门依法对医疗器械网络销售经营者、医疗器械电子商务平台经营者开展的监督检查。鉴于医疗器械网络销售经营者、医疗器械电子商务平台经营者在经营服务方式、经营范围等方面可能有所不同,检查过程中,经营者可以根据其经营服务方式、经营范围等特点,对照指导原则确定合理缺项项目,并书面说明理由,由负责药品监督管理的部门派出的检查组予以确认。

监督检查中医疗器械网络销售经营者、医疗器械电子商务平台经营者适用项目全部符合要求或者能够当场整改完成的,检查结果为“通过检查”;仅有一般项目(无标识项)不符合要求,或者有关键项目(标识为※项)中不符合要求的项目数<3项,且关键项目中不符合要求的项目数与一般项目中不符合要求的项目数总和<6项的,检查结果为“限期整改”;有关键项目中不符合要求的项目数≥3项,或者有关键项目不符合要求,且关键项目中不符合要求的项目数与一般项目中不符合要求的项目数总和≥6项的,检查结果为“未通过检查”。

检查结果为“限期整改”的企业,应当在规定时间内完成整改,并向负责药品监督管理的部门一次性提交整改报告。负责药品监督管理的部门收到整改报告后,可以根据实际情况对该企业组织复查,确认整改符合要求后,判定为“通过检查”;对于规定时限内未提交整改报告或者复查发现整改项目仍不符合规定的,应当判定为“未通过检查”。

对“未通过检查”的,负责药品监督管理的部门可以将检查结果向社会公开,依法对医疗器械网络销售经营者、医疗器械电子商务平台经营者的法定代表人或者主要负责人进行责任约谈。检查发现存在医疗器械质量安全隐患的,依据相关规定进行处置。

检查中如发现医疗器械网络销售经营者、医疗器械电子商务平台经营者存在违反《中华人民共和国电子商务法》《医疗器械监督管理条例》《医疗器械经营监督管理办法》等法律、法规、规章的,负责药品监督管理的部门应当依法查处。

附件(点击下载):医疗器械网络销售质量管理规范现场检查指导原则.doc


国家药监局

2025年9月25日


图片
图片
图片
图片


订阅

获取广东省医疗器械管理学会最新资讯

选择订阅组

立即订阅